Hallo
Ich hab nun auch versucht den Testsender nachzubauen und muss sagen am Anfang hatte ich sehr große Probleme aber jetzt funktioniert das Ding. Ich komme halt aus der Digitaltechnik und hatte eigentlich keine Ahnung von der Funktechnik also bin ich die ganze Sache mal langsam angegangen. Hab ein Layout erstellt, Platine geätzt und zusammengebaut. Bei der Inbetriebnahme stellte ich fest das man das Teil nicht so ohne weiteres abgleichen kann. Dann kam mir die Idee mit dem Programm Decoder.exe. Programm gestartet Discriminatorausgang vom Scanner an die Soundkarte angeschlossen und dann hab ich über das Dos Programm ein Vorspann gesendet. In dem Programm Decoder.exe sieht man ja dann die Baudrate die über die Soundkarte empfangen wird die lang beim mir bei 2400 Baud obwohl ich 1200 Baud in der Dos Software eingestellt hatte. Also hab ich anstelle des BF199 (Transistor T1) einen BC 547 eingebaut und schon hatte ich meine 1200 Baud. Auf dem Diagramm das man auch noch in der Software sieht konnte ich erkenne das die Flanken nicht sehr steil waren und ich somit auch kein richtiges Rechteck hatte also hab ich des Kondensator C5 auf 10nF verkleinert und schon hatte ich eine schöne Flanke.
Erster Testlauf Ric eingabe und senden. Meldeempfänger hat dann sofort ausgelöst. Heu das war mal eine schwere geburt aber mit der Software Decoder.exe kann man es doch schaffen das Teil abzugleichen. Die Reichweite betrug dann so ungefähr 1m. Nun nahm ich mir eine Mega 32 und programmierte das Pocsag Telegramm und schon war mein Projekt geboren. Heraus kam nach 12 Wochen Bauzeit der Testsender auf den Bildern.
Funktionen des Senders:
1.
Eingabe der Ric Adresse
Auswahl der Funktion A-D
Auswahl ob ein Text mitgesendet werden soll
und Auswahl wie oft die Alarmierung erfolgen soll
2.
Auswahl der Gruppe (es können 20 Gruppen im Speicher hinterlegt werden mit Ric Adresse und Namen)
3.
Es kann ein Vorspann gesendet werden zum Abgleich es Senders
4.
Im Menü kann das Datum die Uhrzeit eingestellt werden und hier wird auch der Ladezustand des Akkus ausgegeben.
Zusetzlich kann man das Teil auch über Hyperterminal ansteuern. Hier kann man dann die Gruppen programmieren die im Speicher abgelegt werden, das Datum und die Uhrzeit einstellen, den Alarmierungstext abändern und im Speicher hinterlegen und eine Ric Adresse senden.
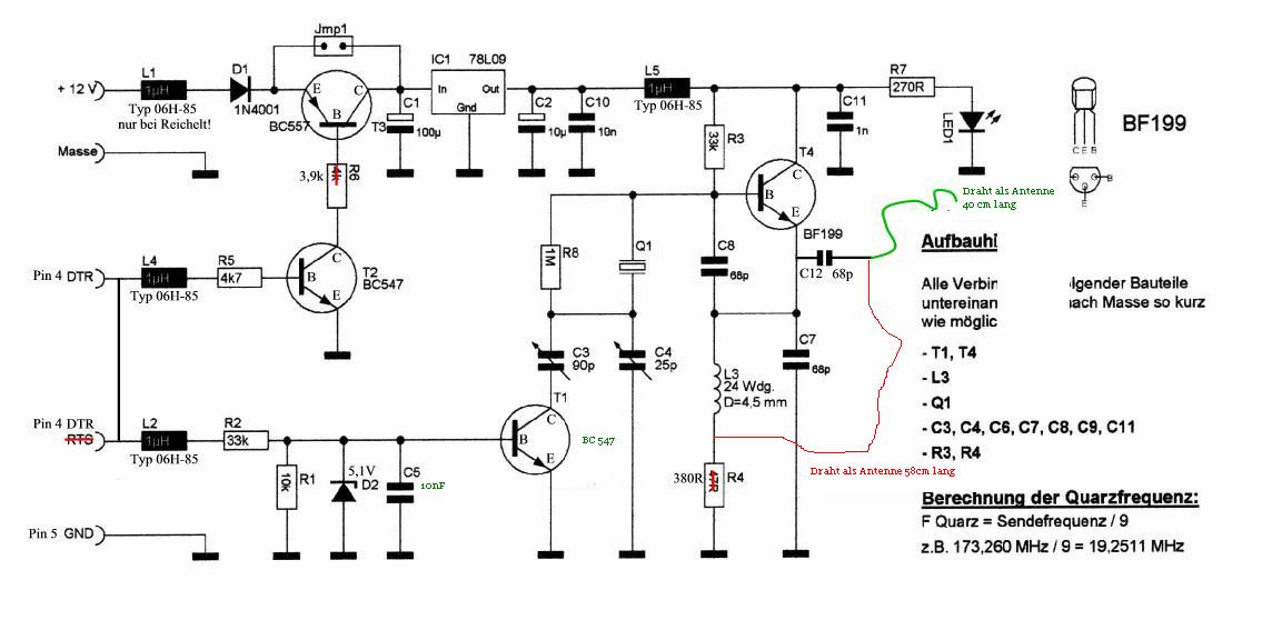
Im Schaltplan hab ich noch einen Draht (Rot makiert) mit eine Länge von 58 cm im Gehäuse verlegt und auf den Widerstand R4 zurückgekoppelt. Der Draht (Grün makiert) hat eine Länge von 40 cm. Mit diesen beiden Änderungen hab ich eine Reichweite von ca. 10m erreicht weis aber nicht warum war nur ausprobiererrei da ich ja aus der Digitaltechnik komme und nur ein einfacher Energieelektroniker bin. Vielleicht kann es mir ja einer hier erklären.
Da ich auch nur ein einfacher Feuerwehrmann bin hab ich auch nur einen Hurrican DV300 also kein Textmelder also musste so was auch noch her um zu sehen ob das auch alles mit dem Text funktioniert. Aus der Not hab ich mir dann einfach eine Auswerteschaltung gebaut. Auch hier hab ich einen Mega32 genommen und ein Grafik Display. Der Empfänger ist aber noch nicht so richtig fertig muss noch ein Gehäuse bauen. Hab aber im Moment nur noch wenig Zeit da der Nachwuchs bald kommt.
mfg
Michael


Zitieren

