Seite 13 von 48 ErsteErste 123456789101112131415161718192021222324252627 ... LetzteLetzte
Ergebnis 181 bis 195 von 709

Thema: eBay DME Testsender ?!?

  1. #181
    Registriert seit
    03.04.2005
    Beiträge
    434
    Hallo, welches ist denn der aktuelle Bauplan? Funktioniert der Sender mit dem BOS-Tool?
    thx
    christian

  2. #182
    Registriert seit
    03.04.2005
    Beiträge
    434
    Hallo, ich war lange nicht mehr hier in diesem Beitrag. Da niemand geantwortet hat versuche ich es nun noch einmal. Welches ist der aktuelle Bauplan und mit welchem Programm kann man POC Texte senden? Wo bekommt man es?
    Ich hoffe diesmal antwortet jemand.
    Danke.
    MfG
    christian

  3. #183
    Registriert seit
    03.04.2005
    Beiträge
    434
    Hat denn niemand eine Ahnung?????? Kann keiner helfen????
    gruss

  4. #184
    Registriert seit
    18.12.2001
    Beiträge
    4.989
    @Frank

    Mag das Thema nochmal hochholen !!


    Wie ist denn der Stand ? Hatte da irgendwann mal den Anschluss verloren.

    Kannst du nochmal kurz erläutern, welches nun der aktuelle Plan ist, mit dem sich ein DME-Testsender bauen lässt, der bis auf das "Problem" mit der Ansteuerung einwandfrei funktioniert ??

    Ich möchte diesen DME-Testsender auch demnächst aufbauen.

    Zur Ansteuerung hab ich eine Idee, die sich 100% umsetzen lässt und auch mit dem BOS-Tool ansteuerbar ist.

    Dazu aber mehr, wenn ich mal wieder im Bilde bin.

    Gruß Joachim

  5. #185
    Registriert seit
    21.12.2002
    Beiträge
    3.134
    Ich habe mich zwischenzeitlich nicht weiter mit dem Thema beschäftigt, sodaß es erstmal keinen neuen Stand der Dinge gibt.
    Ausprobiert ist die von mir gezeichnete Schaltung.

    Siehe "Testsender1c.jpg" vom 12.07.05

    Nachbausicher und aufgrund nahezu identischer Bauteile funktionsgleich, ist die Schaltung des OCXO von ELV.

    http://www.elv-downloads.de/service/...M_G_010502.pdf

    Die Berechnung der Quarzfrequenz ist ja auch schon genannt worden. Wer hat, kann auch einen Quarz eines DME-Boards mit Überlagerungsempfänger (Swissphone, LX2 etc.) verwenden.

    Für weitere, konkrete Fragen stehe ich gerne zur Verfügung.

    MfG

    Frank
    Geändert von F64098 (07.10.2005 um 19:49 Uhr)

  6. #186
    Registriert seit
    18.12.2001
    Beiträge
    4.989
    @F64098 und DG3YCS

    Hab gar nicht gesehen, dass du geantwortet hast.

    Also zum Thema.

    Bei der Schaltung1c ist ja immernoch das "Problem" der Ansteuerung vorhanden.

    Hast du vielleicht noch mal Lust ein wenig Zeit zu investieren?
    Die Idee war nämlich vor den Steuereingang eine Art "HamCom-Modem" zu packen, die ganz einfach aus dem analogen Signal der Soundkarte einen TTL Pegel erzeugt und damit den Sender moduliert.

    Dann könnte der Sender einfach an das BOS-Tool angeschlossen werden. Die Sendersteuerung über DTR kann das BOS-Tool ja auch schon von Haus aus. Die Spannungsversorgung kann dann auch per COM-Port erfolgen. Somit wäre die Schaltung auch für jetzige Betriebssysteme geeignet und man braucht nicht mehr nur POC32 benutzen.

    Gruß Joachim

  7. #187
    Michael.Night Gast
    Hallo zusammen !

    Ich wundere mich jetzt nicht mehr, dass selbst nach einem JAhr, immer noch die gleichen Experten hier anzutreffen sind ... was mich aber auch freut !

    So ich will euren Tatendrang ja nicht einschränken, aber mal kurz noch von einer Begebenheit berichten, die euch vielleicht verblüffen wird:

    Es gibt irgendwo im Internet eine Auslöse-Söftware in Englisch, die mit einer kleinen Bastelschaltung (über die Komplexität kann ich nichts sagen) als DAG funktioniert - slebst gesehen !

    Ich habe das mit eigenen Augen mal in einer Feuerwehr als DME-Tester gesehen, lief einwandfrei nur die Funktionen A-D waren irgendwie anders benannt, was dem Test aber keinen Abbruch tat, die Sendeleistung war so gering, dass sie quasi nur im HAus lief, es hing eine kleine Wurfantenne dran ....

    war nur ein kleines schwarzes Kästchen mit Ansteuerung über den Comport - ohne Scanner als Sender oder sowas ....

    Wenn man also diese Software finden würde, dann wäre vielleicht auch der Bauplan nicht weit und das Problem ohne Eigenentwicklung gelöst ....


    Wer kennt sowas im Internet oder findet es ?

    Grüße

    Michi

  8. #188
    XY112 Gast
    Huhu,

    kann es sein, dass das Free/Shareware war?
    Ich mein ich hatte mir sowas mal von ner Homepage gesaugt.
    Sollte laut Beschreibung auch ein Kästchen an den COM-Port zum Senden. Ich weiß nur leider absolut nicht mehr, wie es hieß und wo ich es her hatte.
    Ich werd bei mir noch mal suchen. Vielleicht hab ich die Soft ja noch irgendwo...

    Gruß,
    Peter

  9. #189
    Registriert seit
    03.04.2005
    Beiträge
    434
    Welche Sorte von Quarzen kann man verwenden? Ich meine damit von welchem Gerät, z.B. von welchem DME (alt)?
    thx im Voraus

  10. #190
    Registriert seit
    04.07.2004
    Beiträge
    226
    Servinger,

    kann ich das ding von irgendjemaden hier käuflich beziehen??
    Und ist im Bos-Toll schon die änderung vorgenommen?

    Danke schonmal.

  11. #191
    Registriert seit
    24.03.2004
    Beiträge
    683
    jetzt nit hauen! *kopfeinzieh*
    ist es möglich eine derartige platine für einen FME-tester zu benutzen?? oder hat gemand so was ähnliches aufgebaut??

    *kopf-raussteck-gucken-und-wieder-einziehen*


    MfG Firebuster-t

  12. #192
    Registriert seit
    22.04.2002
    Beiträge
    2.155
    Moin,

    hat einer von euch schonmal diese Seite
    http://www.yoyang.com/specification%20of%20em898.htm
    gesehen ? Es sieht ja sehr intressant aus. Das Gerätchen
    sendet aber im 70cm Band. Vielleicht intressiert es ja trotzdem
    jemanden. Besonders die Funkamateure unter uns.

    Gruss Flo

    Edit: Ich sehe gerade auf der Seite das es auch Geräte für
    das 2m Band gibt.
    Geändert von Florian 40 (09.01.2006 um 03:57 Uhr)
    Gruss Flo

  13. #193
    Lauschi Gast
    Hallo,

    mein ihr man kann mit einem der Geräte der Website einen DME testen?

    Gruß Michael

  14. #194
    Chabby Gast

    Testsender funktioniert!!!

    Hallo Leute

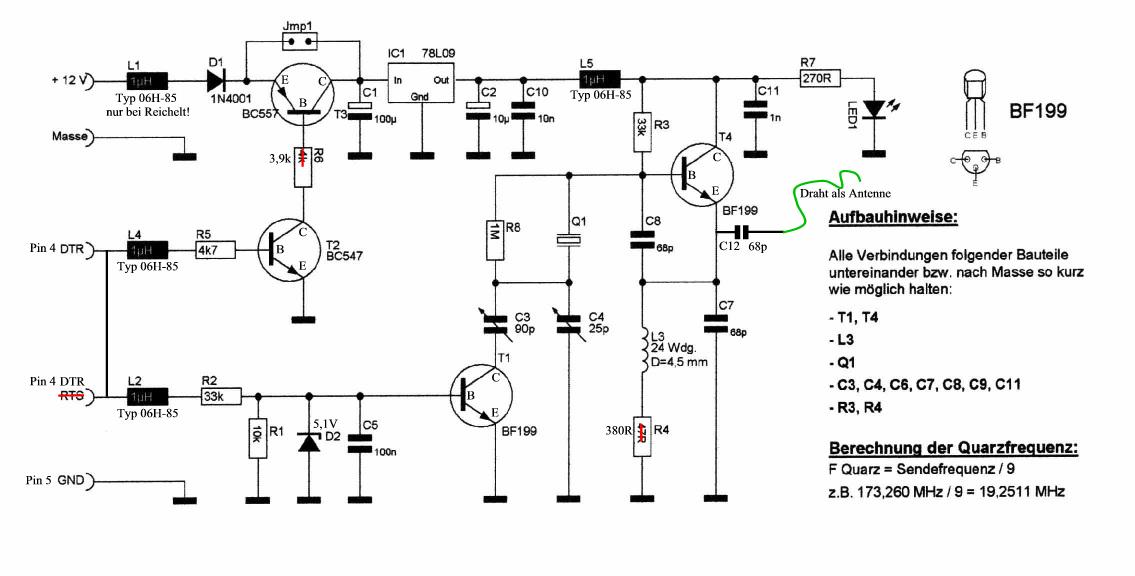
    habe das Teil (Testsender1c) mit Hilfe des Bauplans von Frank [F64098] mal nachgebaut, nach meinen wünschen erweitert bzw. geändert und es funktioniert einwandfrei, dabei darf ich die Hilfe von Wolfgang [Oszillator] der mir mit Rat und Tat bei jedem Problem zur Seite stand nicht vergessen.

    Das erste hab ich genau nach dem Schaltplan aufgebaut (siehe Prototyp) und in ein Gehäuse gepackt. Danach meine neuen Ideen im Typ-2 eingebracht (siehe Schaltplan) und das ganze etwas verkleinert (Typ-2). Habs aber noch nicht in einem Gehäuse weil ich noch am erweitern bin.

    Später mehr!!!

    Das einzigste was mich an der ganze Sache etwas stört, ist dass ich kein Programm finde das unter Windows Pocsag alarmieren kann. Muss also immer noch mit PE V3.10 arbeiten. Hoffe jemand kann mir diesbezüglich unter die Arme greifen.

    Mfg Stefan
    Miniaturansichten angehängter Grafiken Miniaturansichten angehängter Grafiken Klicken Sie auf die Grafik für eine größere Ansicht 

Name:	Gehäuse Prototyp.jpg 
Hits:	999 
Größe:	110,0 KB 
ID:	3499   Klicken Sie auf die Grafik für eine größere Ansicht 

Name:	Prototyp.jpg 
Hits:	921 
Größe:	144,5 KB 
ID:	3500   Klicken Sie auf die Grafik für eine größere Ansicht 

Name:	Typ-2.jpg 
Hits:	1022 
Größe:	148,5 KB 
ID:	3502   Klicken Sie auf die Grafik für eine größere Ansicht 

Name:	Schaltplan.jpg 
Hits:	1447 
Größe:	69,5 KB 
ID:	3503  
    Geändert von Chabby (02.03.2006 um 19:46 Uhr)

  15. #195
    Registriert seit
    10.09.2004
    Beiträge
    557

    Grrrrr!

    Hallo Stefan!

    Also mit Hilfe von Frank hast Du das Teil zum Laufen gebracht! Und die Ankopplung der Antenne und die Verschiebung des Arbeitspunktes des Sendetransistors durch den anderen Widerstand hast Du mit Frank gefunden!?! Na warte!
    * ärger, grummel, nix helf mehr! *

    Wolfgang

Aktive Benutzer

Aktive Benutzer

Aktive Benutzer in diesem Thema: 1 (Registrierte Benutzer: 0, Gäste: 1)

Berechtigungen

  • Neue Themen erstellen: Nein
  • Themen beantworten: Nein
  • Anhänge hochladen: Nein
  • Beiträge bearbeiten: Nein
  •