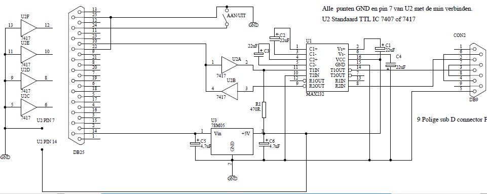
Hallo, hab vor kurzem mal das Programmierinterface für Telecar 9 aufgebaut (Zeichnung im Anhang) wurde genau nach Zeichnung aufgebaut ... funktion war aber nicht gegeben ...!
Kann es sein das es an der MAX232 Version liegt ?
In der Zeihnung steht MAX232 ich hatte aber nur einen MAX232N im Handel bekommen, der Typ meinte es sei das gleiche ?!
Was könnten noch mögliche Fehlerquellen sein ?!
Kann mir jemand die funktion des S1 erklären?
Desweiteren sind in der Zeichnung 2x der 7417 eingezeichnet, ich hab nur einen verwendet dürfte doch ok sein oder?
P.s. habe noch ne zweite Zeichnung gefunden mit der ich aber ned so wirklich klar komme... lade sie ebenfalls ma hoch
Danke




Zitieren