Hallo Forum ;)
Angeregt durch einen anderen Thread habe ich mich mal hingesetzt, um ein freies Projekt zu starten.
Das Projekt besteht derzeit aus 2 Teilen:
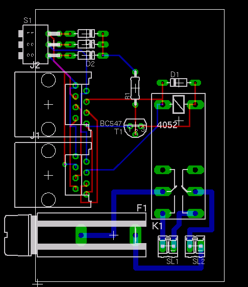
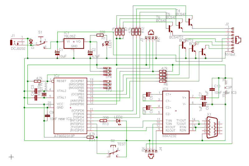
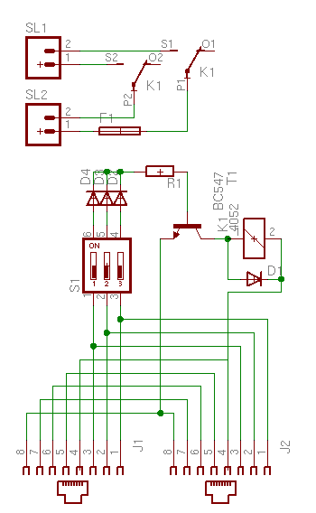
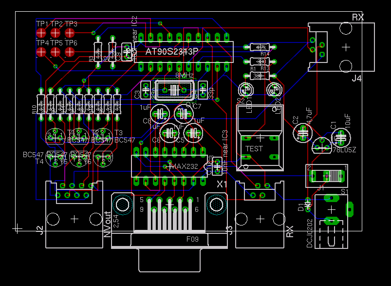
* Interface von Melder auf RS232 und Schalt-Bus
* Über Schalt-Bus adressierbare und schaltbare Steckdose
Weitere Einzelkomponenten können nach Bedarf hinzugefügt werden.
Sollte ich kurzfristig keine Zeit für die Entwicklung haben und
damit die Zeitplanung in den folgenden Beiträgen nicht einhalten,
bitte steinigt mich nicht, ist ja nur ein Freizeitprojekt ;)
Kommentare und Anregungen hier im Thread sind ausdrücklich ERWÜNSCHT!!
Gruss,
Tim


Zitieren


