Seite 2 von 2 ErsteErste 12
Ergebnis 16 bis 19 von 19

Thema: Problem Pageboy Alarm LED

  1. #16
    Registriert seit
    21.12.2002
    Beiträge
    3.134
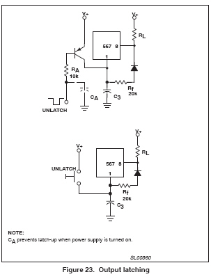
    Hier nochmal ein Auszug aus dem Datenblatt, in dem die Selbsthaltung und beide Reset-Varianten beschrieben sind.

    MfG

    Frank
    Miniaturansichten angehängter Grafiken Miniaturansichten angehängter Grafiken Klicken Sie auf die Grafik für eine größere Ansicht 

Name:	NE567.jpg 
Hits:	917 
Größe:	25,0 KB 
ID:	6939  

  2. #17
    Registriert seit
    12.10.2007
    Beiträge
    90
    ich werde morgen das ladegerät mal öffnen und schauen ob ich spannungen an den besagten stellen messen kann.

    werde diese hier dann posten

  3. #18
    Registriert seit
    02.02.2010
    Beiträge
    1.128
    Erstmal den Siebelko ( 220 uF ) im Ladegerät erneuern, dann weitersuchen . Verbrummte Eingangsspannung führt u. à. zu diesem Problem.

    M

  4. #19
    Registriert seit
    28.11.2005
    Beiträge
    2.759
    Leichenschänder ;)
    --
    In a world without walls and fences, who needs Windows and Gates ??

    Meine private Webseite: http://www.db1jat.org

Aktive Benutzer

Aktive Benutzer

Aktive Benutzer in diesem Thema: 1 (Registrierte Benutzer: 0, Gäste: 1)

Berechtigungen

  • Neue Themen erstellen: Nein
  • Themen beantworten: Nein
  • Anhänge hochladen: Nein
  • Beiträge bearbeiten: Nein
  •