Ergebnis 1 bis 12 von 12

Thema: Suche dringend Transistoren !!

  1. #1
    AlBaE80H Gast

    Suche dringend Transistoren !!

    Moin ,

    wer kann helfen ??
    Suche folgende Transistoren :

    1. 2N5458
    2. ZTX107B oder 2N3909 oder BC347A

    thx
    Holger

  2. #2
    Registriert seit
    10.12.2003
    Beiträge
    3.902
    Brauchst du die Werte von denen oder suchst du die Transistoren selber? Schau unter www.conrad.de.

    Ich hoffe ich konnte die helfen,
    Felix

  3. #3
    Registriert seit
    18.08.2003
    Beiträge
    629
    oder unter www.reichelt.de

    meistens 60 % billiger als der konè
    Wer Engel aus der Hölle holt, braucht Teuflisch gute Schuhe

    HAIX FireFlash -PRO- mit dem neuen patentiertem Schnürsystem

  4. #4
    Registriert seit
    21.09.2002
    Beiträge
    189
    Hallo

    Ich habe dir noch mal auf den alten Beitrag geantwortet, schau noch mal dort nach!
    Der ZTX107 treibt das Relais, da kannst Du in aller Regel den BC548/558 nehmen.

    Gruß

    Martin

  5. #5
    Registriert seit
    04.06.2003
    Beiträge
    514
    hm. zw 547 (..8..9) und dem 557(..8..9) gibts fei nen unterschied!

    Und wenn ich mir nicht mehr helfen kann, dann schließ ich Plus an Minus an.

    http://www.ugsanel-erh.de

  6. #6
    Registriert seit
    21.09.2002
    Beiträge
    189
    Hallo

    Da gibts sogar nen großen Unterschied ;-)
    Der BC548 und BC558 sind Komplementärtypen.
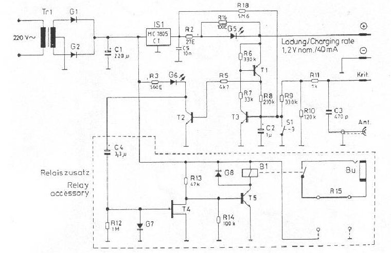
    Unser Fragesteller will einen Relaisausgang nachrüsten.
    Er hat einen Bestückungsplan gepostet, leider kann ich nicht erkennen, wie der Transi angesteuert wird, also ob er nen NPN oder PNP braucht.
    Kannst ja auch mal schauen:
    http://funkmeldesystem.de/foren/show...0&goto=newpost


    Gruß

    Martin

  7. #7
    Registriert seit
    04.06.2003
    Beiträge
    514
    Also es geht mit nem stinknormalen BC 547 (..8..9) oder einem
    BC 337 (..8..9).
    Der Originaltyp wird auch nur als Schalttransistor verwendet.

    Also auf jeden Fall einen NPN.

    Und wenn ich mir nicht mehr helfen kann, dann schließ ich Plus an Minus an.

    http://www.ugsanel-erh.de

  8. #8
    Registriert seit
    21.09.2002
    Beiträge
    189
    Hallo

    Das mit dem Schalttransi ist ja klar, woran erkennst Du, dass er einen NPN benötigt?
    Kannst Du mir das mal erklären?


    Gruß

    Martin

  9. #9
    Registriert seit
    04.06.2003
    Beiträge
    514
    naja emitter hängt an masse, collector geht zum relais auf die minusseite (wg.Freilaufdiode). die basis kriegt über den widerstand das signal (+) zum schalten.

    Und wenn ich mir nicht mehr helfen kann, dann schließ ich Plus an Minus an.

    http://www.ugsanel-erh.de

  10. #10
    Registriert seit
    21.09.2002
    Beiträge
    189
    Hallo

    Aber wie ekennst Du, dass die Basis mit + angesteuert wird, wäre es - bräuchte man ja nen PNP...
    R14 geht auf Masse, R13 auf +
    bräuchte man nur noch die Werte, dann wäre es klar...


    Gruß

    Martin

  11. #11
    Registriert seit
    11.12.2001
    Beiträge
    1.508
    Lt Unterlagen ist der ZTX107 ein NPN

    R13 47k
    R14 100k

    Der 2N5458 ist ein N-Kanal Depletion Typ
    Geändert von Grisuchris (12.03.2004 um 18:35 Uhr)
    Wir haben hier eine gute Suchfunktion - es wäre schön, wenn sie auch benutzt würde...

  12. #12
    Registriert seit
    11.12.2001
    Beiträge
    1.508
    Ach ja, wer mitüberlegen will...
    Miniaturansichten angehängter Grafiken Miniaturansichten angehängter Grafiken Klicken Sie auf die Grafik für eine größere Ansicht 

Name:	lg13_2.jpg 
Hits:	120 
Größe:	61,7 KB 
ID:	1274  
    Wir haben hier eine gute Suchfunktion - es wäre schön, wenn sie auch benutzt würde...

Aktive Benutzer

Aktive Benutzer

Aktive Benutzer in diesem Thema: 1 (Registrierte Benutzer: 0, Gäste: 1)

Berechtigungen

  • Neue Themen erstellen: Nein
  • Themen beantworten: Nein
  • Anhänge hochladen: Nein
  • Beiträge bearbeiten: Nein
  •