danke für die schnelle antwort
das mit den frequenzen habe ich mittlerweile auch heraus gefunden gehabt :)
als hintergrund:
also ich bin student der elektrotechnik und mache gerade ein praktikum. mein chef hat mir die aufgabe gestellt. leider ist mein betreuer schwer erkrankt der über das thema bescheid weiß.
ich versuche nun das beste daraus zu machen.
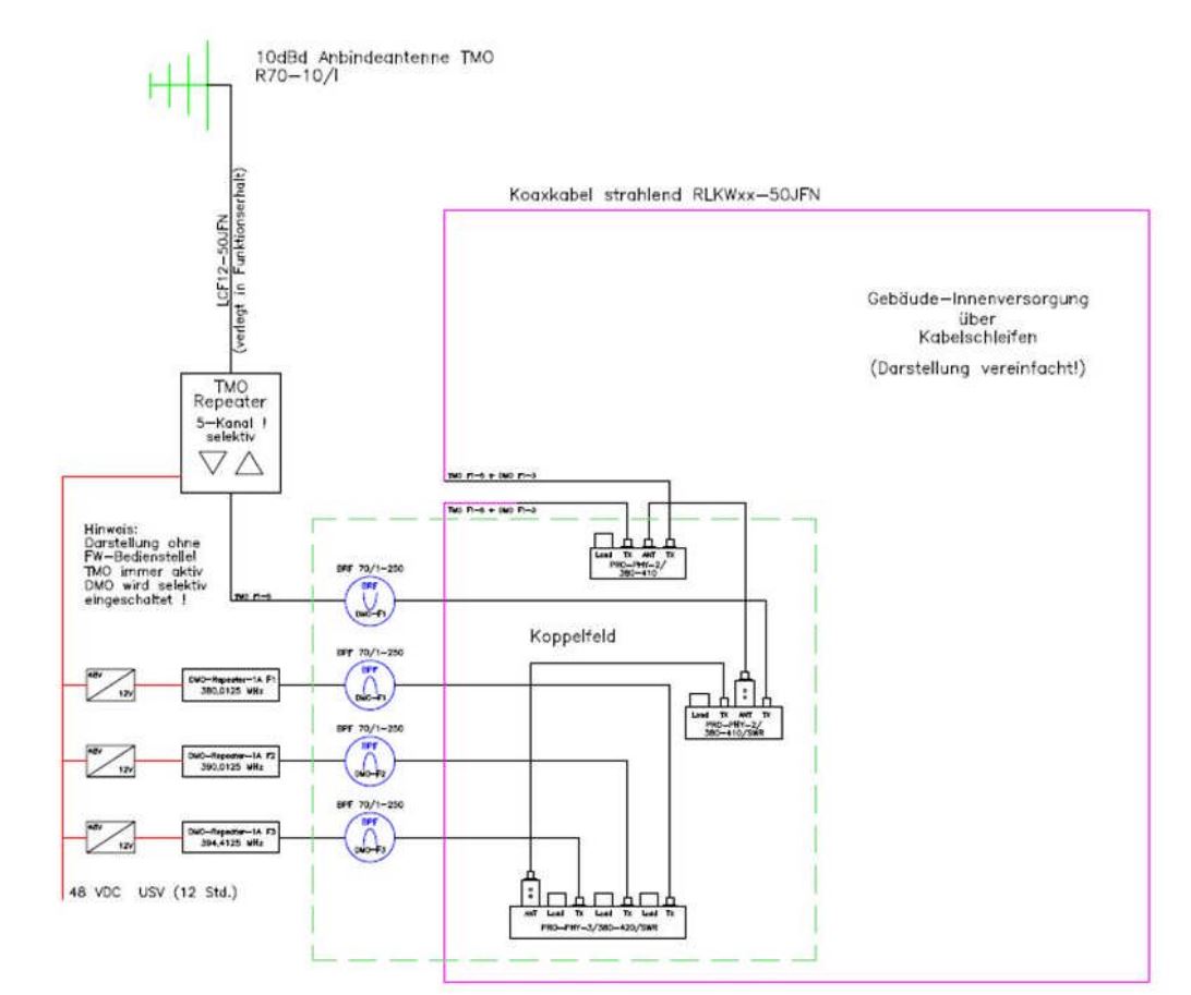
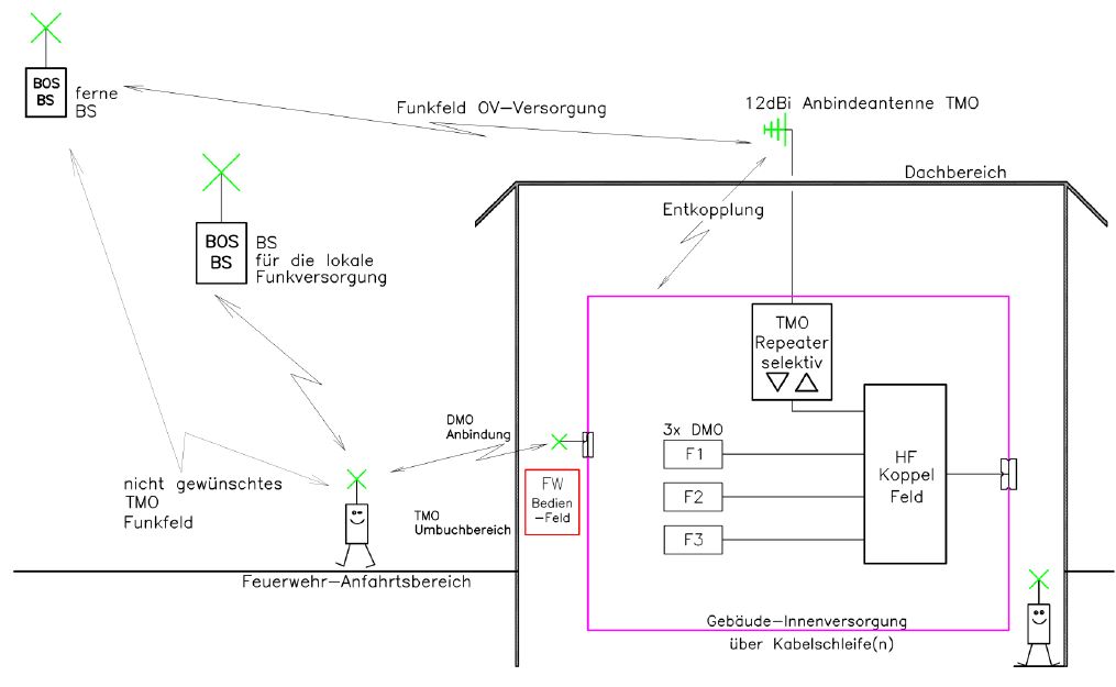
meine bedenken sind nun das wie hier in der zeichnung, wurden DMO repeater A1 geplant. ich möchte allerdings in einem objekt mehrere räume mit schlitzkabeln versorgen. da habe ich allerdings im weißbuch DMO gelesen, dass dies mit A1 ungünstig ist. kann ich diese einfach mit B1 betreiben? diese sind allerdings duplex (was natürlich viel besser ist zwecks 10MHz abstand zwischen up-und downlink und frequenzökonimie). nur wie verhält sich das nun mit dem bandsperrpass nach dem tmo repeater und dem bandpassfilter nach dem DMO repeater?




Zitieren