Hallo Zusammen,
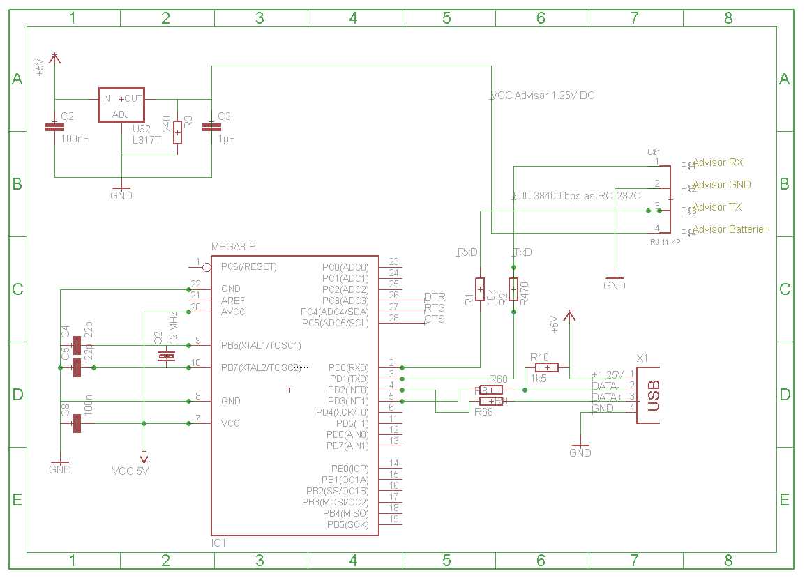
ich hab ein kleines Problem mit der Spannungsversorgung eines DME, hier des Motorola Advisors.
Ziel des Ganzen ist es, den ausgesonderten DME stationär als Empfänger zu verwenden, und die Daten seriell weiter zu verarbeiten. Dazu verwende ich die „Drucker Funktion“, und lasse mir die Daten seriell ausgeben. Die Batterie des DME soll durch einen Spannungsregler ersetzt werden. Das klappt auch alles wunderbar und lief im Testbetrieb über eine Woche auch einwandfrei, bis nun ein seltsames Problem auftritt:
Die Schaltung verursacht sporadisch einen Störpegel, welcher dazu führt, dass die Signalauswertung gänzlich scheitert. Ich hab bisher schon die Zuleitung mittels eines abgeschirmten Cat5e Kabels versucht, die Schaltung mittels Blei HF dicht abgeschirmt, sowie die Position der Schaltung mehrere Meter vom DME entfernt. Brachte alles nix. 3-6nF im Batteriegehäuse des DME, also zwischen VCC und GND, brachten eine minimale Verbesserung, das reicht leider immer noch nicht.
Das Schaltbild und zwei Bilder vom Testpunkt M1 einmal mit Batteriespeisung ohne Schaltung, einmal mit Störpegel und Versorgung durch den L317T, habe ich zur Verdeutlichung mal angehängt. Dabei steht das Oszi auf AC, 20mV/Div, 5µS/Div, gemessen gegen GND an TP1, je ohne Trägersignal auf der Empfangsfrequenz.
Jemand eine Idee, was ich noch machen könnte? - Von Motorola gabs doch mal so einen seriellen Drucker dafür, wie haben die das da damals gelöst, finde dazu leider keine Unterlagen.
Würd mich über Anregungen freuen,
Grüße
Lemur


Zitieren