Hallo,
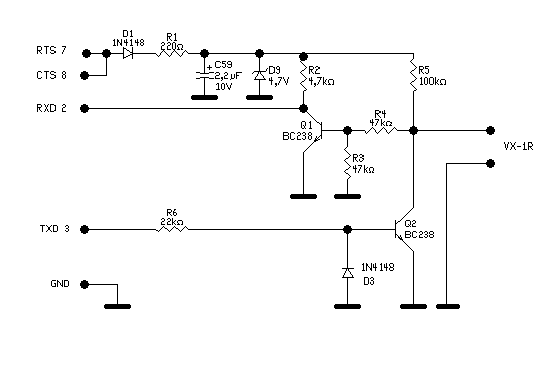
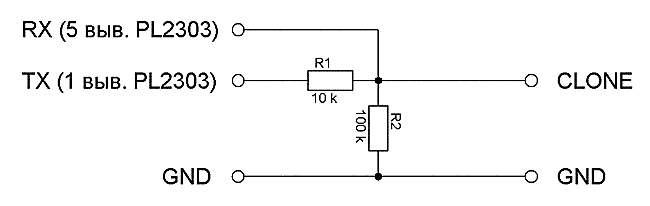
Habe mir oben gennantes Gerät gekauft um damit mobil auf 2m zu arbeiten. Das Gerät an sich ist ja ganz schön und handlich aber die ganzen Frequenzen / Relais per Hand zu speichern und zu benennen geht ganz schön auf die Finger ;) Darum suche ich einen Schaltplan für ein passendes Datenkabel mit dem ich dann das Gerät am PC programmieren kann... Bin leider bei Google nicht fündig geworden und wollte deshalb mal fragen ob mir hier jemand weiterhelfen kann.
Vielen Dank schonmal im Vorraus
MfG roger-rabbit


Zitieren