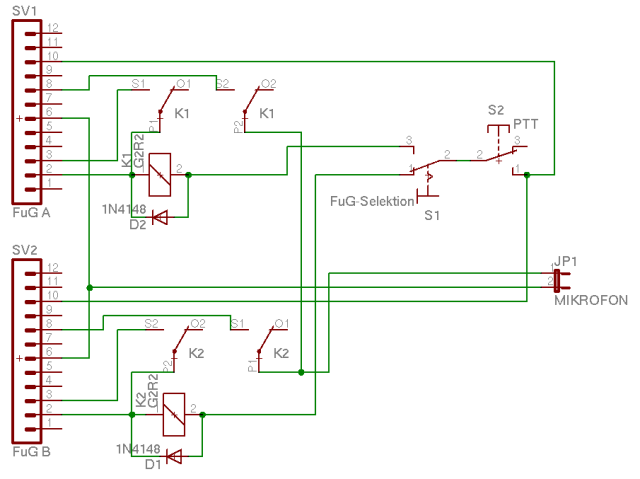
Hallo, ich habe mal eine Frage bezüglich eines Funktisches: Es sind zwei 4m Funkgeräte vorhanden, es gibt ein Mikrofon und nur eine Sendetaste, ebenso zwei Schalter mit denen man zwischen FuG 1/2 das Funkgerät besprechen kann. Nun meine Frage: wie wurde das Realisiert, dass das so alles funktioniert wie ich es beschrieben habe. Wie könnte man daraus einen Schaltplan mit entsprechenden Bauteilen erstellen.
Als anmerkung, das ist eine Frage rein interessehalber.
mfg
fw_chf



Zitieren