Ergebnis 1 bis 7 von 7

Thema: FMS /Quittung mit Laptop

Hybrid-Darstellung

Vorheriger Beitrag Vorheriger Beitrag   Nächster Beitrag Nächster Beitrag
  1. #1
    Registriert seit
    25.05.2004
    Beiträge
    44

    FMS /Quittung mit Laptop

    Hallo zusammen, ich suche eine Möglichkeit unseren ELW mit einem Laptop zu bestücken.
    Folgende Frage habe ich an Euch:

    Gibt es eine Möglichkeit den Laptop so anzuschließen, dass er auch als FMS-Geber funktioniert ?

    Bsp:
    Wir nutzen regulär einen Kanal mit FMS und sind der LST untergeordnet, hier möchten wir die Staten nur mitlesen, ggf. alarmieren.
    Teilweise bilden wir als Befehlsstelle bei größeren Lagen auch eine eigenen "Lst" auf Kanälen ohne FMS, hier würden wir gerne auch eine Quittung senden und den Kanal damit "FMS-fähig" machen.

    Kennt Ihr Möglichkeiten dieses zu realisieren ?? Sollte auch mit den Kosten im Rahmen bleiben.....

  2. #2
    beefcake2000 Gast
    Soweit ich weiss, funktioniert das mit WinFMS in Verbindung mit dem BOS-Tool. Bei BOS-Tool gibts ne Script-Funktion, die Quittungen geben soll. Guck einfach mal auf www.gibma.de und lad Dir die Demo und die Anleitung runter.


    beefcake2000

  3. #3
    Registriert seit
    25.05.2004
    Beiträge
    44
    vielen Dank für Deine Antwort, welche Schnittstelle des PC´s muß ich denn nehmen, die Soundkarte wirds doch wohl nicht sein, oder ??

  4. #4
    Registriert seit
    09.10.2003
    Beiträge
    2.273
    Hallo grisubaer!

    Eine normale Com-Schnittstelle!

    Ich glaube du kannst bis zu 4 Port auswählen.

    Lade dir mal die DEMO runter!

    Das Programm ist wirklich spitze und genau das richtige für dich was du vor hast!

    Gruß
    ~Greatness is no Question of Size~
    ->FMT-Größen-Vergleich<-

    ³
    |
    |
    |
    |F|
    |M|
    | T |
    (Meister)
    __
    __

  5. #5
    Registriert seit
    25.05.2004
    Beiträge
    44
    danke, werd mir das mal anschauen.....

    wie wird der comport mit ´nem Fub 8b verbunden ??

  6. #6
    beefcake2000 Gast

    Schaltbild

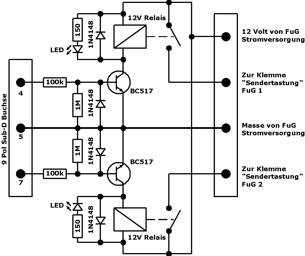
    Hi!


    Hier ein Schaltbild zur Sendertastung. Nähere Angaben kann ich auch nicht machen. Vielleicht hilft es Dir!

    beefcake2000
    Miniaturansichten angehängter Grafiken Miniaturansichten angehängter Grafiken Klicken Sie auf die Grafik für eine größere Ansicht 

Name:	relais.gif 
Hits:	246 
Größe:	21,1 KB 
ID:	1625  

  7. #7
    Registriert seit
    10.12.2001
    Beiträge
    4.425
    Hey Leute!


    @grisubear

    Am besten du schreibst MiThoTyN eine eMail (Programmierer des BOS-Tools)

    mithotyn@funkmeldesystem.de
    Gruß Etienne

    Es gibt keine Probleme. Wir haben Tages-, Wochen- und Monatsprojekte

Aktive Benutzer

Aktive Benutzer

Aktive Benutzer in diesem Thema: 1 (Registrierte Benutzer: 0, Gäste: 1)

Berechtigungen

  • Neue Themen erstellen: Nein
  • Themen beantworten: Nein
  • Anhänge hochladen: Nein
  • Beiträge bearbeiten: Nein
  •