Ergebnis 1 bis 4 von 4

Thema: Anschlussbelegung Bosch KF 164

Hybrid-Darstellung

Vorheriger Beitrag Vorheriger Beitrag   Nächster Beitrag Nächster Beitrag
  1. #1
    Registriert seit
    27.12.2001
    Beiträge
    386

    Anschlussbelegung Bosch KF 164

    Hallo,

    ich suche für ein "Bosch KF 164 20-6 mit einem Teletron FUG9 Bedienteil" alles mögliche an Informationen bezüglich Anschluss einer Zweitbesprechnung bzw. Beschreibung von evtl. vorhandenen Klemmleisten.
    Leider kenne ich dieses Gerät überhaupt nicht und für eine Kundenanfrage muss ich dies wissen.
    Gruß Kai Stollberg

    www.thw-oldenburg.de

  2. #2
    Registriert seit
    10.12.2001
    Beiträge
    543
    Hallo!
    In den Service Unterlagen habe ich eine Seite mit den Steckerbelegungen gefunden - sind als Anlage mal dabei.

    MFG
    Martin
    Miniaturansichten angehängter Grafiken Miniaturansichten angehängter Grafiken Klicken Sie auf die Grafik für eine größere Ansicht 

Name:	kf84.jpg 
Hits:	855 
Größe:	75,7 KB 
ID:	1367  

  3. #3
    Registriert seit
    04.03.2015
    Beiträge
    1

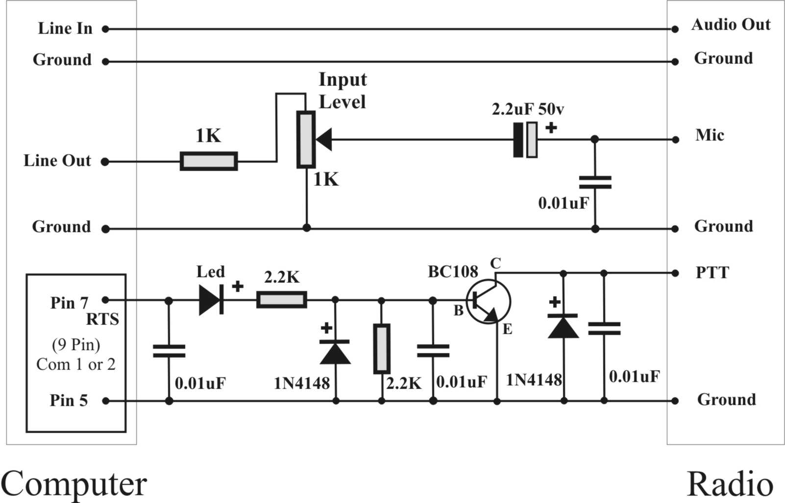
    about KF164D

    y have a radio Bosch KF164D but with no frontend and y understand that it can be use as a repeater without the frontend,please can you help my with some information?maybe a schematics for the radio or to tell my were y can find the PTT pin in the conector or inside the radio?!y attach a picture of the radio to PC interface that y need for conecting the radio to PC for a Echolink repeater.y am a radioamateur with the call sign YO8SXT from Romania,my name is Cristian.thanks
    Miniaturansichten angehängter Grafiken Miniaturansichten angehängter Grafiken Klicken Sie auf die Grafik für eine größere Ansicht 

Name:	Interface_Circuits_2.jpg 
Hits:	330 
Größe:	63,8 KB 
ID:	16359  

  4. #4
    Registriert seit
    27.12.2001
    Beiträge
    386
    Vielen Dank dafür.

    Jetzt weiss ich wenigstens das ein vollständiger Anschluss nur über die Handapparatebuchse möglich ist :-)
    Gruß Kai Stollberg

    www.thw-oldenburg.de

Aktive Benutzer

Aktive Benutzer

Aktive Benutzer in diesem Thema: 1 (Registrierte Benutzer: 0, Gäste: 1)

Berechtigungen

  • Neue Themen erstellen: Nein
  • Themen beantworten: Nein
  • Anhänge hochladen: Nein
  • Beiträge bearbeiten: Nein
  •