Seite 2 von 2 ErsteErste 12
Ergebnis 16 bis 19 von 19

Thema: IC-E 90

Hybrid-Darstellung

Vorheriger Beitrag Vorheriger Beitrag   Nächster Beitrag Nächster Beitrag
  1. #1
    Registriert seit
    03.01.2002
    Beiträge
    1.339
    was kosten die geräte denn?

  2. #2
    Registriert seit
    05.12.2004
    Beiträge
    76
    Das Gerät kostet so um die 260 €.

    Wenn man es nobel über den PC programmieren will sind nochmal gut 80 € fällig.

    Habe leider noch keine Anleitung für ein PC-Interface im eigenbau gefunden.

    Wenn man dann noch ein mic haben will ist man zwischen 30 und 50€ los.

    Gruß Jörg

  3. #3
    Registriert seit
    10.12.2001
    Beiträge
    217
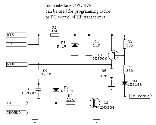
    Hallo!

    Mit dem PC-Interface kann ich helfen.
    Es heißt OPC 478, ein Plan im Anhang.
    Transistorvergleichstypen: 2N3906 = BC557 und 2N 3904 = BC547.
    Für das Gerät brauchst Du einen 3,5mm Stereoklinkenstecker, Datenleitung am Ringkontakt, Spitze frei.

    Gruß - Karlson
    Miniaturansichten angehängter Grafiken Miniaturansichten angehängter Grafiken Klicken Sie auf die Grafik für eine größere Ansicht 

Name:	opc478.gif 
Hits:	171 
Größe:	4,5 KB 
ID:	2360  
    Meine Rechtschreibfehler gehören mir

  4. #4
    Bendix 4123 Gast

    ic e 90 erfahrungsbericht

    also habe das gerät jetzt so gut wie ein jahr und muss sagen, bin damit voll und ganz zufrieden... habe mir einen hörer funk 750 umgebaut für zu hause quasi und im dienst nen schallschlauch mit handmikro und es geht bestens ... hat nen vorteil, wenn man aus dem wagen raus ist , dann kann man trotzdem mit seiner FuBz sprechen... sollen ja keine ewig langen Gespräche sein sondern einfach kurz und knapp kann ich nur jedem empfehlen auch wenn das gerät keine TR-BOS Zulassung hat ... hier schreit kein schwein danach ...
    Miniaturansichten angehängter Grafiken Miniaturansichten angehängter Grafiken Klicken Sie auf die Grafik für eine größere Ansicht 

Name:	funk1.jpg 
Hits:	181 
Größe:	34,7 KB 
ID:	2665  

Aktive Benutzer

Aktive Benutzer

Aktive Benutzer in diesem Thema: 1 (Registrierte Benutzer: 0, Gäste: 1)

Berechtigungen

  • Neue Themen erstellen: Nein
  • Themen beantworten: Nein
  • Anhänge hochladen: Nein
  • Beiträge bearbeiten: Nein
  •