Ergebnis 1 bis 8 von 8

Thema: PC-Software für Yaesu VR-120D

Hybrid-Darstellung

Vorheriger Beitrag Vorheriger Beitrag   Nächster Beitrag Nächster Beitrag
  1. #1
    Karl-S-Berg Gast

    PC-Software für Yaesu VR-120D

    Hallo @ all!!

    Bin neu hier...

    und auch neu in Sachen Funktechnik!!!


    Ich wollte fragen ob vielleicht irgendjemand Software für den PC hat mit der man Daten auf den VR 120D schicken kann?? So wie das z.b. bei dem VR500 auch geht.


    MFG
    Karl-S-Berg

  2. #2
    Registriert seit
    10.12.2003
    Beiträge
    3.902
    Bei Thiecom kannst du sie runterladen: http://www.thiecom.de/vr120.htm
    Felix
    felix[null][null][null]@funkmeldesystem.de

  3. #3
    Karl-S-Berg Gast
    Vielen Dank für die Antwort

    Kann man als Verbindungskabel auch ein "normales" Audiokabel mit 3,5mm Klinkensteckern verwenden oder ist an dem originalen Kabel von Yaesu das CT-35 etwas anders???



    MFG

  4. #4
    Registriert seit
    10.12.2003
    Beiträge
    3.902
    Mit einem normalen Audiokabel funktioniert ganz sicher nicht, da du ein Datenkabel brauchst (COM-Port auf Klinkenstecker)...


    Ich hab mal versucht das zu bauen, aber es hat nicht funktioniert...
    Felix
    felix[null][null][null]@funkmeldesystem.de

  5. #5
    Karl-S-Berg Gast
    Aber das Cloning-Kabel das es für den VR-120D gibt hat doch auch 2 Klinkenstecker. Und bei thiecom.de steht das man den Scanner nur mit dem Kabel an den PC anschließen kann.

    Also war meine meine Frage ob man statt dem originalen Yaesu CT-35 Kabel auch ein "normales" Kabel mit 2 Klinkensteckern verwenden kann...

    Und wenn nicht was ist an dem originalen Kabel anders als bei einem das man für 2€ in jedem Elektrogeschäft kaufen kann?


    MFG
    Karl-S-Berg

    ps.: sorry falls euch die Frage dumm erscheint aber ich bin halt Neuling in dem Gebiet...

  6. #6
    Registriert seit
    10.12.2003
    Beiträge
    3.902
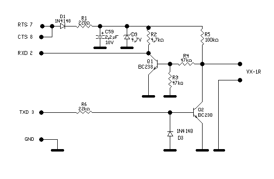
    Die Cloning-Funktion zwischen 2 VR-120(D) funktioniert mi Datensignalen, diese Datensignale kriegt man nicht über die Soundkarte sondern über den COM-Port und simuliert so einen anderen VR-120(D)...

    Man kann das Kabel vom Alinco DJX-3 oder dem Yaesu VR-500 verwenden, ich hab das vom VR-500 mal nachgebaut und es hat leider nie funktioniert.

    Falls jemand ein funktionierendes Kabel nachgebaut hat, könnte er mir die Anleitung mal zukommen lassen???
    Felix
    felix[null][null][null]@funkmeldesystem.de

Aktive Benutzer

Aktive Benutzer

Aktive Benutzer in diesem Thema: 1 (Registrierte Benutzer: 0, Gäste: 1)

Berechtigungen

  • Neue Themen erstellen: Nein
  • Themen beantworten: Nein
  • Anhänge hochladen: Nein
  • Beiträge bearbeiten: Nein
  •