Seite 74 von 249 ErsteErste ... 246061626364656667686970717273747576777879808182838485868788124174 ... LetzteLetzte
Ergebnis 1.096 bis 1.110 von 3826

Thema: Suche Betatester

Hybrid-Darstellung

Vorheriger Beitrag Vorheriger Beitrag   Nächster Beitrag Nächster Beitrag
  1. #1
    Registriert seit
    28.02.2002
    Beiträge
    182
    @ AgentMüller

    Wäre toll, wenn man den Abstad zwischen zwei ZVEI-Folgen auch so variabel gestalten könnte wie bei den FMS-Alarmierungen.
    Die jetzige ist zu lang und sollte auch im Millisekunden bereich defenierbar sei.

    Gruss

    Buschi

  2. #2
    Registriert seit
    10.12.2001
    Beiträge
    2.363
    Hallo!
    Um das Funkegrät ansteuern zukönnen, brauchen wir eine Anschlußbelegung des Port´s...!? Dann, ist das net so einfach mit dem Anschließen: Der Sender wird durch Anlegen einer Spannung +12V getastet, wie kommt diese Spannung aus dem Port an das Funkgerät? Oder braucht man noch eine Box, in der das Schaltsignal des Port in das Spannungssignal +12V umgesetzt wird...?

    Also, jetzt hab ich Vers. 82 geladen, nach dem öffnen ging gleich das Fenster der Einstellungen auf, und erwaretete die Pfadangabe zu ELS!

    Das hab ich getan, danach kam ein Fehlermeldung : "hole_feld=Objektvariable oder withblockvariable wurde nicht festgelegt!"

    Das Fenster lässt sich nicht von Hand schließen, es beendet sich eigenständig nach paar Minunten! Bzw. nach mehrmals wegklicken kommt Laufzeitfehler 5!

    Der Server ist jetzt da, in der neuen Ansicht....!



    MfG
    Geändert von Andreas 53/01 (03.05.2003 um 15:04 Uhr)
    I believe on Digitalfunk

  3. #3
    Registriert seit
    10.12.2001
    Beiträge
    906
    @AgentMueller,

    ich habe Dir mal ne PN geschickt, damit wir hier nicht den Rahmen sprengen.

    Gruß

    Bjoerni

  4. #4
    Firefighter-Nrd Gast

    COM

    Hallo,

    ich blick da nicht ganz durch. Wie soll eine Verbindung zwischen PC und FuG aussehen? Welchen Pin muss ich an die PTT legen?

    Gruß

    Firefighter-Nrd.

  5. #5
    Registriert seit
    09.12.2002
    Beiträge
    964

    082a

    Neues Update
    http://www.agentmueller.de/elspro_beta82a.exe

    @ Bjoerni
    Die Beschreibung in der PN war gut. Jetzt können auch Gruppen mit gleicher ZVEI-Nummer aber unterschiedlichen Namen angezeigt werden.

    @ Firefighter-Nrd
    Wie das technisch geht, kann ich nicht sagen, weil die Hintergrundkenntnisse fehlen.

    Es ist aber so, dass bei jeder Alarmierung
    a) zuerst am Com 1 lediglich DTR auf "height=12V" gesetzt wird und dann
    b) die Wave-Datei über die Soundkarte ans FuG gesendet wird und dann
    c) die DTR-Leitung wieder auf "low" gesetzt wird.

    Das bedeutet für Dich:
    Du mußt den Pegel auf der DTR-Leitung irgendwie ausnutzen, um über ein Relai die PTT (Sendetaste) zu steuern. Ich hatte vor tausend Threads mal auf einen preisgünstigen Optokoppler verwiesen. Ich werden das mal suchen und den Link unten an meine Nachrichten anhängen.
    MFG AgentMueller

  6. #6
    Firefighter-Nrd Gast

    DTR-Leitung

    @AgentMueller

    Hallo,

    das hab ich jetzt soweit verstanden aber auf welchem Pin des Com's liegt die DTR-Leitung?

    Gruß

    Firefighter-Nrd

  7. #7
    Registriert seit
    09.12.2002
    Beiträge
    964

    Com-Port

    @ Firefighter-Nrd
    Hier mal ein Link zur einer Seite, die es mit Bilder besser erklärt als ich mit Worten
    http://www.elektroniklager.de/pc-sup/ifce2.htm
    und
    http://www.comnets.uni-bremen.de/~we...serialport.htm
    MFG AgentMueller

  8. #8
    Registriert seit
    18.12.2001
    Beiträge
    4.989
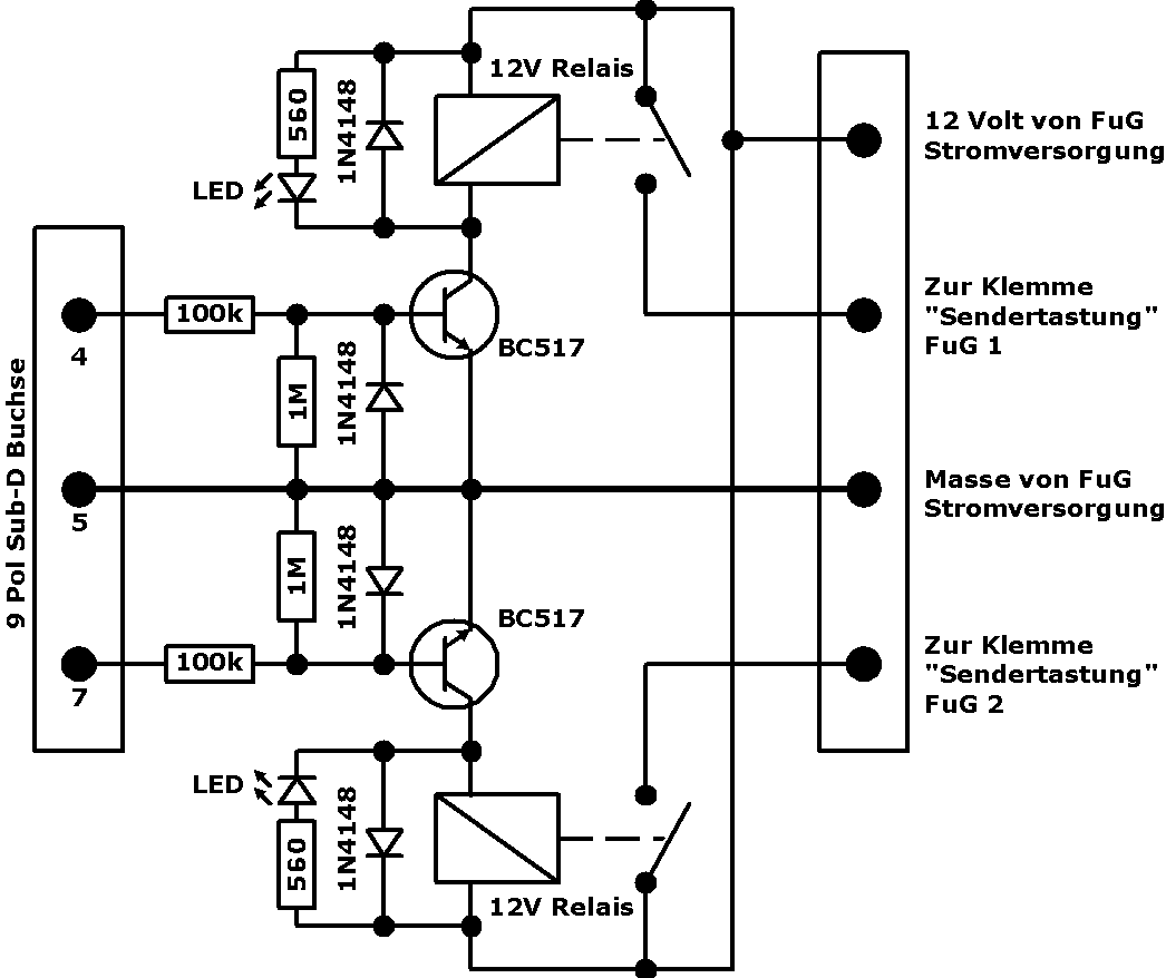
    @ALL

    Hier nochmal ein Plan von mir. Der sollte alle Fragen klären.


    Dier erste Zahl ist bei einem 25 pol. Stecker, die zweite beim 9 pol. Stecker der Pin.

    GND Ground 7 5
    TXD Transmit Data 2 3
    RXD Receive Data 3 2
    RTS Request To Send 4 7
    CTS Clear To Send 5 8
    DSR Data Set Ready 6 6
    CD Carrier Detect 8 1
    DTR Data Term Ready 20 4
    RI Ring Indicator 22 9


    Gruß Joachim
    Miniaturansichten angehängter Grafiken Miniaturansichten angehängter Grafiken Klicken Sie auf die Grafik für eine größere Ansicht 

Name:	relais.gif 
Hits:	1759 
Größe:	21,2 KB 
ID:	543  
    Geändert von MiThoTyN (06.05.2003 um 10:44 Uhr)

  9. #9
    Registriert seit
    10.12.2001
    Beiträge
    2.363
    Hallo!

    Auch hier wieder nach dem Download und öffnen des Programms :
    hole_feld=Obejektvariable oder WithBlockvariable nicht festgelegt!

    Mmmhh...


    was tun?!
    Die PC Uhr/Datum wurde wieder korriegiert!

    MfG
    I believe on Digitalfunk

  10. #10
    Registriert seit
    09.12.2002
    Beiträge
    964
    @ Andreas
    Ist alles im richtigen Verzeichnis installiert ?
    Wenigstens das Installationsverzeichnis
    "c:\programme\els"
    müßte funktionieren

    Dort müßte in den beiden Dateien
    "els.ini" und
    "server.ini"
    ein Eintrag auf die Datenbank
    "c:\programme\els.mdb"
    zu finden sein.
    Falls dort ein anderer Wert steht, muß er korrigiert werden.

    Zeigt ELS oder der Server den Fehler an?
    MFG AgentMueller

  11. #11
    Pro User Gast

    Tonruf

    Hallo,

    Kleine Frage am Rande.
    Das mit der Ansteuerung der Sendertaste ist ja schön, Frage ist nur Wie bekomme ich das Relais hochgedrückt, wenn ich im Programm Keinen Tonruf I und II habe?
    Dann müsste ich ja immer am Gerät Drücken

    Es soll immer noch Funkverkehrskreise geben die den Tonruf nutzen.


    Gruß,

    Pro User

  12. #12
    Registriert seit
    09.12.2002
    Beiträge
    964

    Tonruf

    @ Pro User
    Ein Tonruf ist nicht erforderlich. Das Relais wird automatisch angesteuert, wenn eine Alarmierung erfolgt (entweder FMS oder ZVEI und später auch POCSAG)
    MFG AgentMueller

  13. #13
    watz Gast

    Tonruf I & II

    Also eine Aufschaltfunktion wäre trotzdem sehr gut.

    Bei uns ist es so geregelt:
    Wenn ein Fahrzeug einen Sprechwunsch hat, aber kein fms, dann muß es den Tonruf I drücken. Erst dann wird in der Leitstelle der Funkverkehr auf laut gestellt, dadurch muß die LST nicht jedes Gespräch mithören, das nicht für die LST bestimmt ist.

    Zumindest sollte der Tonruf von ELS erkannt werden. Später könnte man noch die Funktion Mute einbauen, die Systemlautstärke bei einem Sprechwunsch automatisch wieder "Ent-mute-en".

  14. #14
    Registriert seit
    13.12.2001
    Beiträge
    156
    @agentmueller,


    Hallo
    @pro User, meinte mit dem Relais - nicht die Senderansteuerung, sondern vielmehr - das Funkrelais - welches in einigen Funkkreisen zur Reichweiten Erhöhung genutzt wird. Diese Relais wird teilweise mit Tonruf1 oder Tonruf2 (unterschiedliche Frequenz) für eine bestimmte Zeit angesteuert. Danach schaltet das Relais auf Senden.

    Diese Tonruffrequenzen müssten noch in ELS integriert werden, so dass man bei der Alarmierung den Tonruf vorwegsenden kann.


    Gruß
    Alexander

  15. #15
    Registriert seit
    10.12.2001
    Beiträge
    2.363

    V.82a

    Hallo!

    Jo, jetzt hab ich es...war aber was anderes...hatte zuviele Inhalte aus ELS gelöscht..darunter auch div. Ordner mit els.ini.!

    Zum Glück hab ich den Papierkorb nicht geleert!!

    MfG
    I believe on Digitalfunk

Aktive Benutzer

Aktive Benutzer

Aktive Benutzer in diesem Thema: 7 (Registrierte Benutzer: 0, Gäste: 7)

Berechtigungen

  • Neue Themen erstellen: Nein
  • Themen beantworten: Nein
  • Anhänge hochladen: Nein
  • Beiträge bearbeiten: Nein
  •